Technology Leads the World, Innovation Serves the Future
摘要:《国家鼓励发展的重大环保技术装备目录(2025年版)》公示稿收录115项技术装备,涵盖大气、水、固废等污染防治领域。
日前,工业和信息化部、生态环境部共同发布了《国家鼓励发展的重大环保技术装备目录(2025年版)》(公示稿)。
目录中收录环保技术装备共计115项,主要分为开发类、应用类、推广类三大类,涉及大气污染防治、水污染防治、固体废物处理、土壤污染修复、环境监测专用仪器仪表、环境污染应急处理、环境污染防治专用材料与药剂、环境污染防治设备专用零部件、新污染物治理技术装备等小类。
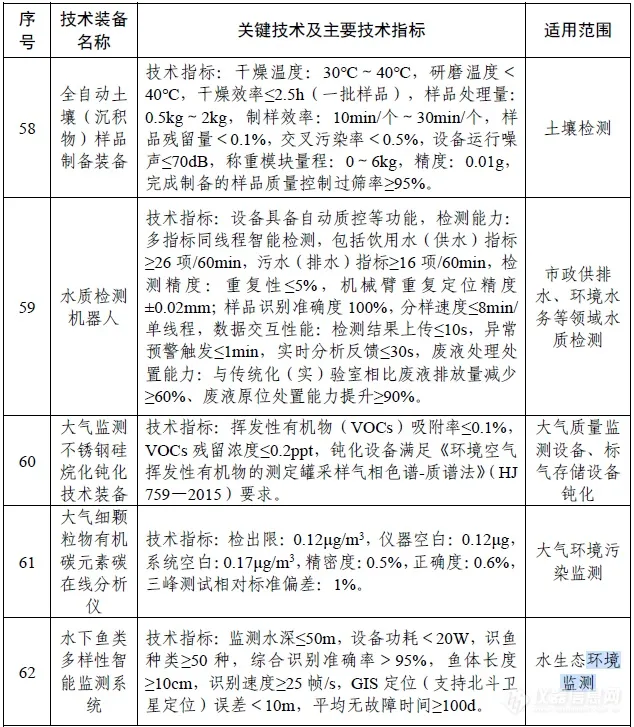
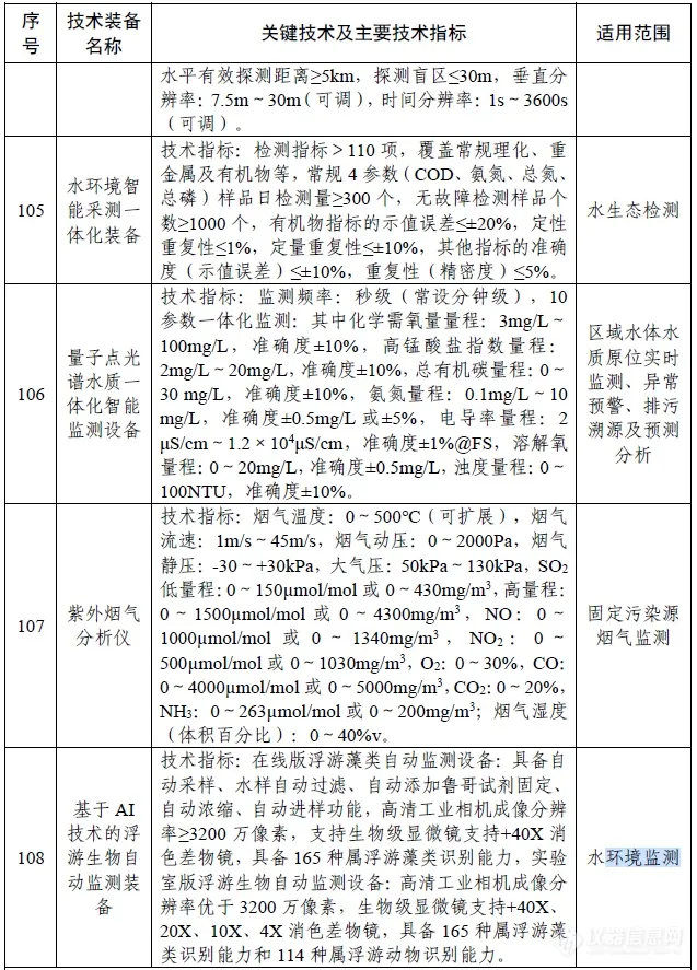
其中环境监测专用仪表包括:
开发类


应用类

推广类


素材来源:仪器信息网 作者:筱筱