Technology Leads the World, Innovation Serves the Future
3批214个国家生态监测站名单发布! 网友惊呼:这得买多少仪器?
摘要:生态环境部公布第三批43个生态质量综合监测站名单,构建“天空地一体化”监测体系,前三批共214个生态站。
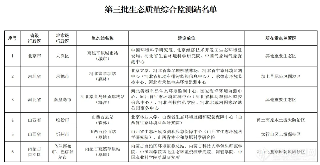
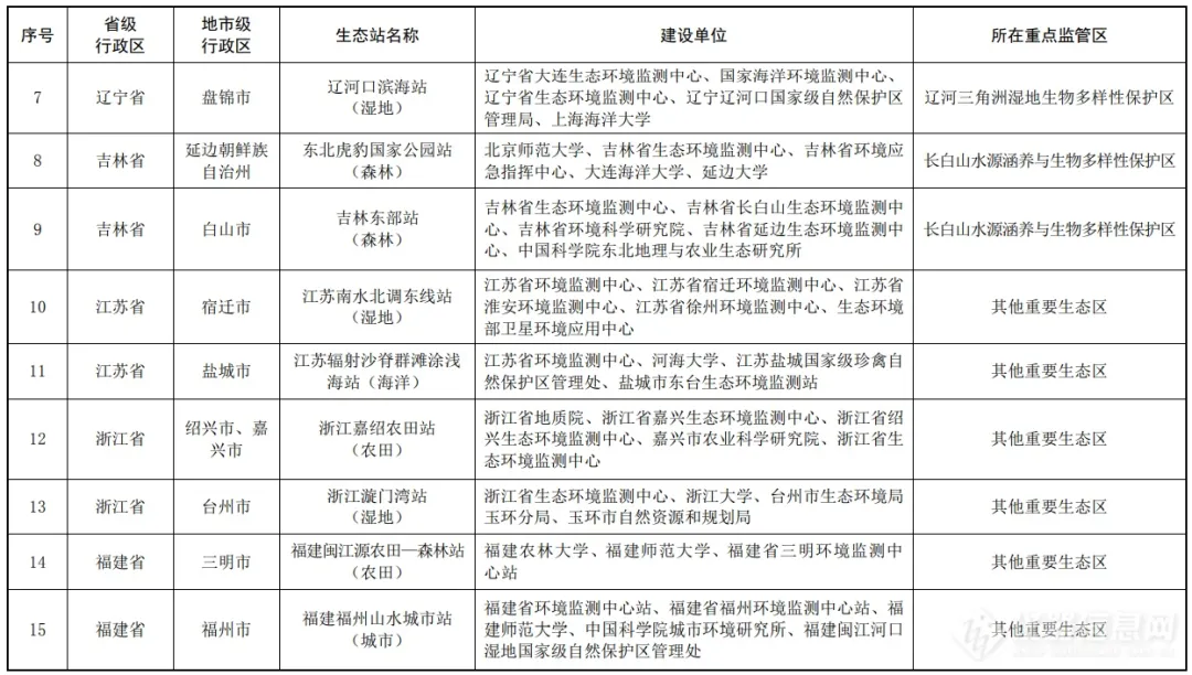
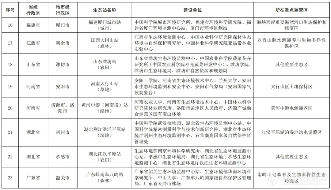
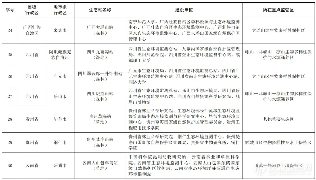
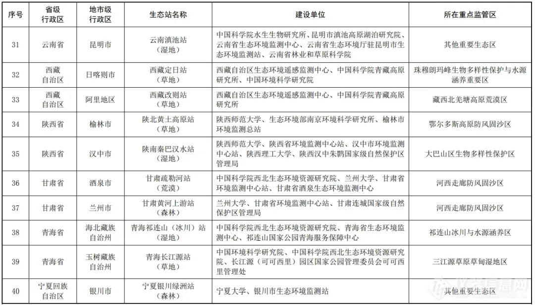
今日,生态环境部会同中国科学院组织开展了第三批生态质量综合监测站(以下简称生态站)遴选工作,现将第三批生态站名单正式公布,共43个。
国家生态质量综合监测站是生态环境部构建的“天空地一体化”生态质量监测体系的关键组成部分,旨在通过长期监测、积累数据,支撑生态保护修复监管,提升生态系统多样性、稳定性、持续性。生态站在全国生态质量监督监测与评价工作中发挥支撑性、控制性、监督性作用,主要任务是“长期监测、积累数据;强化应用、服务监管;天地一体、地面验证;技术创新、人才培养”。
第一批综合站共55个,其中,生态环境部门牵头的有33个,中国科学院牵头的有17个,其他单位牵头的有5个,涵盖了森林、湿地、草地、荒漠、海洋、城市、农田等主要生态系统类型,覆盖了我国44个生态保护监管重点区域,以及其他重要生态区域和人类活动强度大的城市群。第二批共116个。截至目前,前三批生态站共214个。
生态站监测内容:包括大气环境(SO₂、PM2.5等)、土壤理化指标、植被生长参数(叶面积指数、NDVI)、野生动物种群、水文水质(浊度、流速)及温室气体通量等8大类指标。






素材来源:仪器信息网