科技引领世界,创新服务未来

Technology Leads the World, Innovation Serves the Future

科技 创新 发展
首页>文章详情

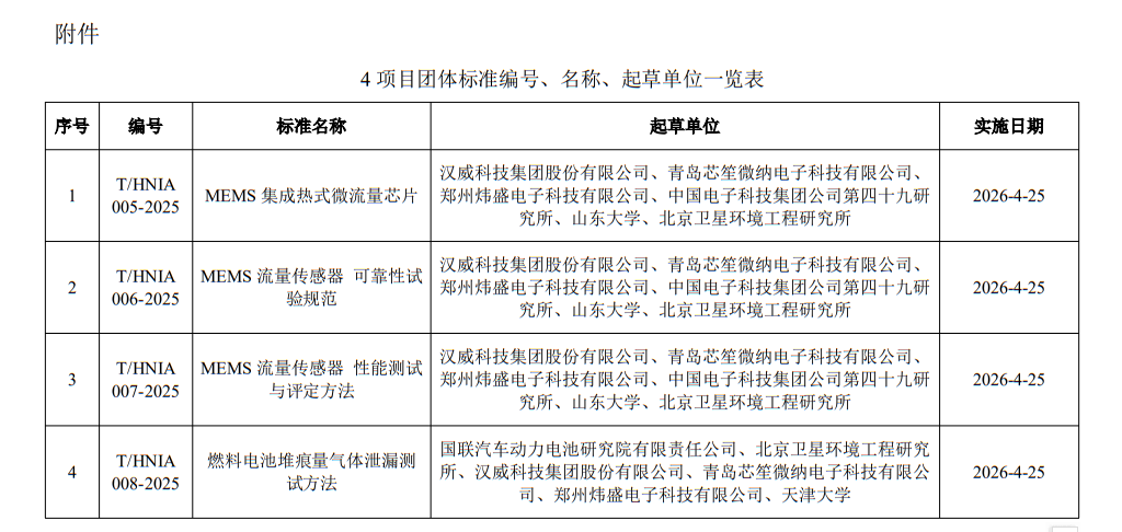
河南省仪器仪表行业协会关于批准发布《MEMS集成热式微流量芯片》等4个团体标准的公告

2026/3/25

各有关单位:

      根据《河南省仪器仪表行业协会团体标准管理办法》规定,经河  南省仪器仪表行业协会标准化工作委员会审查通过,现发布《MEMS  集成热式微流量芯片》等 4 项团体标准(详见附件),标准于 2026 年  4 月 25 日起正式实施。  特此公告。  附件:4 项团体标准编号、名称、起草单位一览表。

微信图片_2026-03-25_091011_560.png

附件

新闻稿.pdf